植物园小小讲解员 &...
最新!武汉市艺术小人才展演通道正式开放!
最新消息!2025-2026 学年度武汉市艺术小人才展演正式上线,相关展演作品正在陆续上传中。快来查看,一同寻找你家孩子的精彩身影吧!
观看方式:
【2025-2026年度艺术小人才展演通道】:
☞音乐类:
https://act-h5.whjyapp.com/h5/#/OpusList?type=music
☞美术类:
https://act-h5.whjyapp.com/h5/#/OpusList?type=art
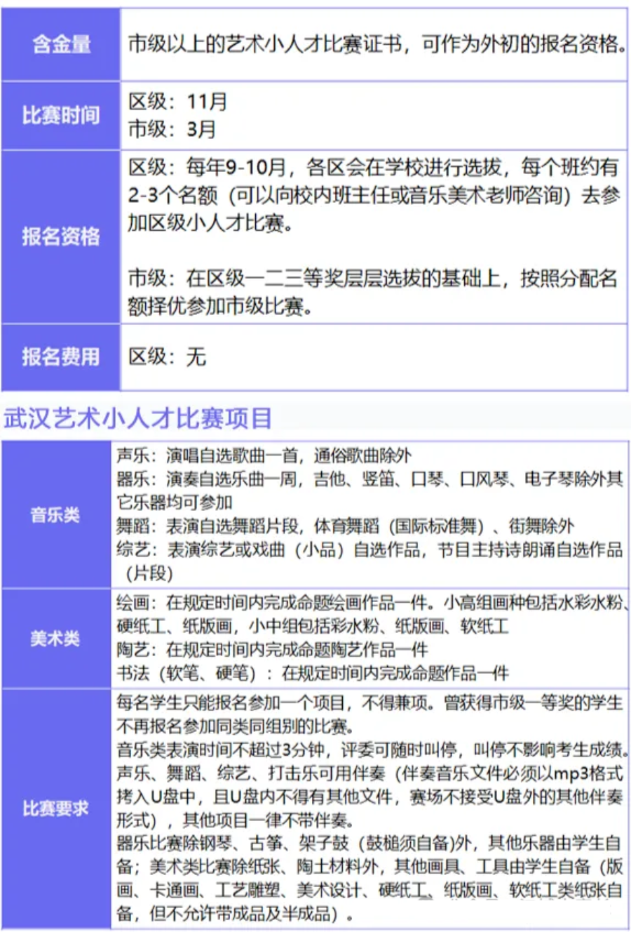
什么是艺术小人才? 武汉艺术小人才比赛是由市教育局下发通知,各区教育局跟进,各中小学推荐名额的一项大型才艺大赛,参与度比较高,且比较正规、正式。 每年9、10月份,武汉市各中小学会陆续展开艺术小人才的报名工作。区级艺术小人才大约在10月中旬左右报名时间,11、12月份举行区级比赛,区级比赛获得一等奖以上才有资格参加市级艺术小人比赛。 艺术小人才比赛,不仅给孩子们一个展现才艺的机会,还能够使自己的能力获得权威认可的机会,另外,艺术小人才的奖证对升学也有一定的作用。 每年的艺术小人才一般会经过区赛和市赛两个选拔阶段。参加区级艺术小人才的比赛,一般先需要经过校内选拔这一步。 区小艺术人才证有什么优势? 对于小升初的孩子来说,艺术小人才市级奖项是一些学校衡量孩子综合素质的参照。 另外,对于一些初中招收艺体特长生的,艺术小人オ的奖证会作为一定的参考依据。 艺术小人オ获奖是不能够直接加分优录的,而是作为特长生资格认定的必要条件。 特长生分为体育特长生、音乐特长生、美术特长生。 报考特长生需要资格认证,途径有二: 武汉艺术小人才如何参加? 每年9-10月,各区会在学校进行选拔,每个班约有2-3个名额(以向校内班主任或音乐老师咨询)去参加。备注:三年级及以上才符合条件参与! 由于市级艺术小人才比赛名额有限制,按各区在校人数分配。所以,首先,你得参加上一年年底的区级艺术小人オ,且获得区级一等奖。然后由各区按照配额推荐,方可获得市级比赛资格, 由于各区分配到的名额不同,使得有的区获区级一等奖可参加市级比赛,而有的区则不行。
相关文章



