以平和看悲惨 如水六年级学员 党小天当我在生命长长的时间轴上回望,笔直的时间轴上,有快乐、有悲伤、有喜悦、有愤怒,我...
2026-03-27 7
最新消息
据家长分享
武昌、江岸2025春季期末考试时间已定! 高一高二六校期末联考时间也已曝光! 来看看具体内容:
据家长分享,目前武汉两区小升初毕业考时间确定,分别是:
武昌区毕业考试时间为6月14日
江岸区毕业考试时间为6月13日
毕业考一般是学校组织,大家可以等待班主任通知即可!
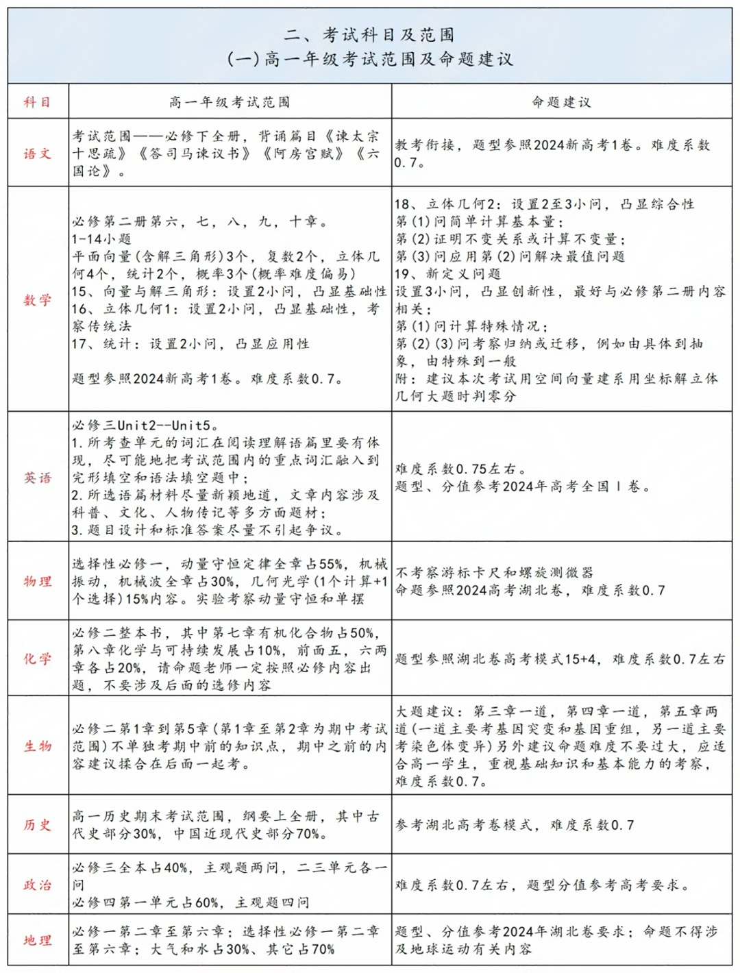
根据2024-2025学年度第二学期(春季学期)校历显示,武汉市中小学暑期放假时间为7月5日。各区春季学期小学、初中期末考试预估在6月22日-6月28日进行。 目前,武汉市部分重点中学(六校联考)高一高二期末考试时间确定。 武汉市部分重点中学(六校)高一高二年级期末考试时间定在了6月25日-26日之间,六校联考参考学校主要有:省实验、武汉一中、武汉三中、武钢三中、武汉六中、武汉十一中等学校参考。
相关文章
以平和看悲惨 如水六年级学员 党小天当我在生命长长的时间轴上回望,笔直的时间轴上,有快乐、有悲伤、有喜悦、有愤怒,我...
2026-03-27 7
在不断的经历和懂得中成长雪白的墙壁迎着阳光,反射出圣洁的白光。四面一块块白色巨砖如玉一般纯净。可它们组成的,却像是一座巨大的监狱。当我领口别上一朵白花...
2026-03-27 8
一说到小升初准备,很多家长的第一反应是:要不要提前学一点初中的内容?要不要多刷一些题?是不是别人都已经在“抢跑”了?这些担心,其实都很真实。但这几年,...
2026-03-27 8
很多家长都会有一个很自然的想法:初一嘛,先适应一下,慢慢就好了。但真实情况,往往不是这样。我们这些年接触过很多孩子,有一个很明显的共性:●有些孩子,初...
2026-03-27 9
很多家长会有一个很自然的判断:孩子小学一直还不错,到了初中,应该也能顺过去。但真实情况,往往不是这样。这几年,我们看过太多这样的孩子:小学阶段——成绩...
2026-03-27 13
很多时候,我们把学习看成一件很“用脑”的事情。成绩好,是因为聪明;学得慢,是因为能力不够。但如果你长期观察孩子,会慢慢发现一个更真实的规律:有的孩子很...
2026-03-22 32