以平和看悲惨 如水六年级学员 党小天当我在生命长长的时间轴上回望,笔直的时间轴上,有快乐、有悲伤、有喜悦、有愤怒,我...
2026-03-27 7
近日,小编在家长社群中了解到
有些家长并不清楚自己孩子
所在的学区的对口划片范围
由此
小编整理了15个区的
2022年小升初对口划片
2023年可能会出现轻微变化
家长们可以关注我们
5月份各区对口划片出炉
我们也会第一时间发布!
快看看你家孩子对口哪所学校吧!

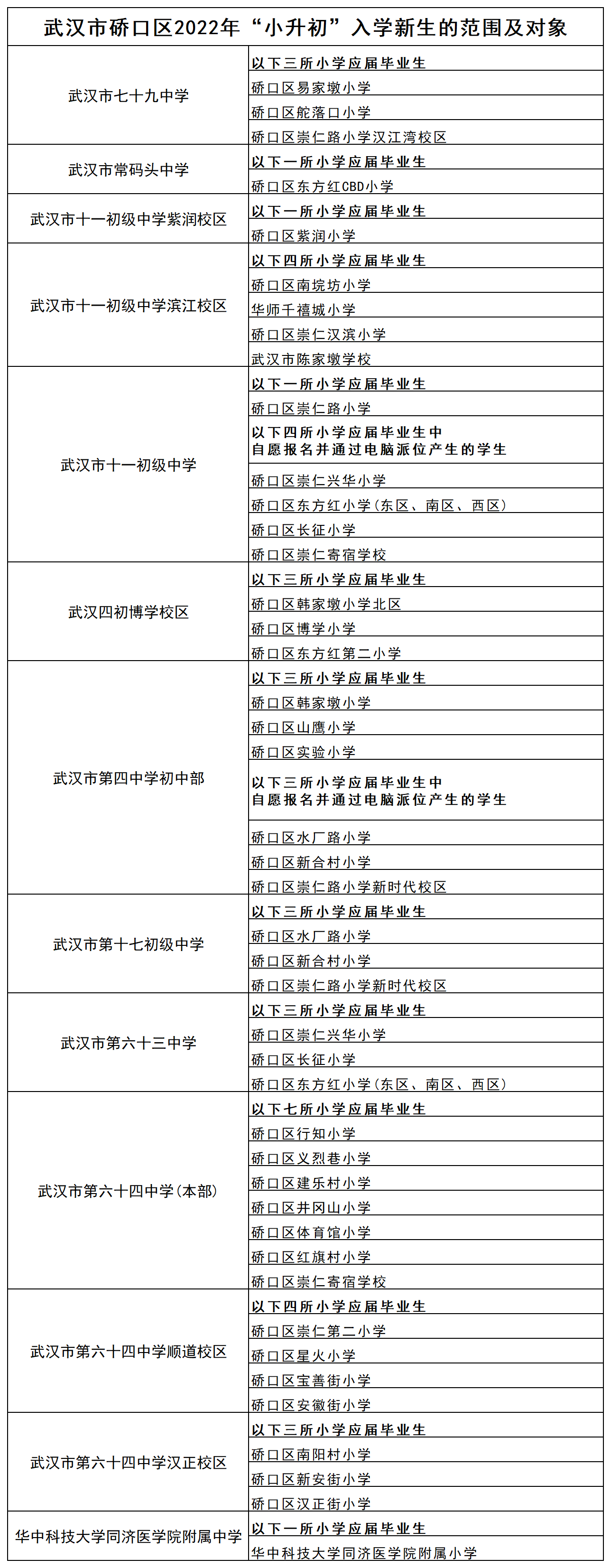
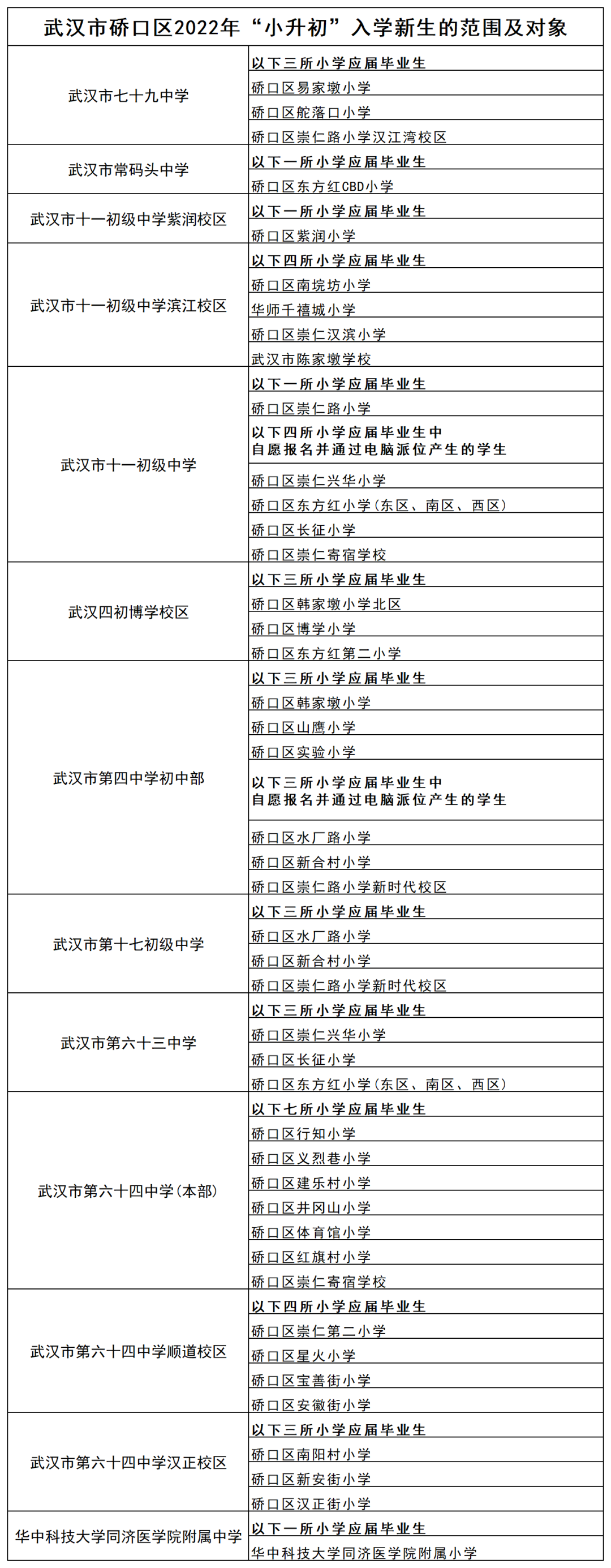
2022年公办初中服务范围划分方案
钢城二中:绿水花园、青宜居、香樟林、临江港湾、七星天兴花园、七星富利天城、青康居、华通小区、青雅居、工人村丝茅墩、绿地香树花城、青城阳光、青和居、秀水青城。
钢城六中:30-38街、42街、43街、47街、48街、110-115街、青翠苑、梅竹苑、和平公寓、玉翠苑、钢花南苑、八大家花园、青城国际、康馨大厦、印力中心、江南御景、兰亭雅居、锦绣龙潭、新家园。
钢城八中:58街、62街、121街、123-128街、康裕苑、柴林新湘、青扬六合、绿景花园、绿景苑、美地花园。
钢城十一中:19街、20街、21街、22街、23街、24街、25街、26街、27街、104街、107公馆、108街、公园家、恒大御府、新安小区、康盛大厦。
钢城十二中:101街、102街、105街、106街、109街、现代花园、悦达新天地、青城华庭。
钢城十三中:39-41街、44-46街、青山樽、青山印、东兴天地E区、开元公馆、江南春城、南洋金谷、康苑社区。(安排进任家路中学)
任家路中学:49街、50街、51街、52街、53街、56街、57街、59街、东兴天地A、B、C、D区、青合仕家、科大馨苑、才聚社区、奥山世纪城、大华、民族新村、青教花园、和平花苑、宏盈花苑。
钢花中学:116-120街、122街、景胜花园。(安排进任家路中学)
四十九初中:2-18街、28街、29街、红港一村、二村、中交江锦湾、青扬十街、依江畔园、联泰香域水岸、倒口湖、健吾公馆、车站街。
红钢城中学:绿苑、碧苑、丹青苑、怡兴小区、青馨居、青城荟、楠姆庙社区、滨港路小区、厂前区域。
青山中学:青山镇、石化、船厂周边地区。
白玉山中学:白玉山1-7街、胡家墩、努力村桂家湾、黎明村、化工区八吉府、陈家湾、群力村、同兴村、攀建社区、红胜村、张家湾。
武东中学:武东街辖区、武东一村、武东二村、武东三村、新三村、武东四村、陆鹞小区、贾岭村、芦家咀村、海伦国际、五星村、武东村。
挽月中学:建设村、工业港村、建洲村、新集村、崇阳村等周边区域。
根据武汉市教育局、青山区教育局和东湖高新区教育局的商定意见,清潭湖地区六个村的适龄儿童少年既可选择青山区学校相对就近就读,也可选择在东湖高新区花山小学和花山中学就读。
上述未涉及的区域适龄儿童少年入学,由区教育局基教科按政策要求调配。






武昌区教育局已开放“武昌区小学入学查询系统”。

(链接http://xxrxcx.wuchangedu.cn、扫以上二维码),家长们可在线查询对口服务范围,了解就读学校。

(如图所示)
武昌区小升初划片,每年并未发布服务范围表,以下为小编手动统计,根据2021和2020年的学校公示整理,仅供参考,具体以入学当年的学校通知为准。




(一)武汉市张家铺学校初学部
招生范围:张家铺学校小学部六年级的毕业生。
(二)武汉市东湖实验学校初中部
招生范围:华侨城小学六年级毕业生;东湖小学辖区内六年级毕业生。


1.一初中(咨询电话87019548)
(1)文化路以西----熊廷弼街以南----四贤路以东——兴新街以北;(2)文化路(青龙路)以西----兴新街以南----龙头街(宁安路)以东。
2.二中(咨询电话87952176)
(1)四贤路以西----兴新街以北——武昌大道以东(以熊廷弼路与武昌大道交汇处为界,含武昌大道以西)——熊廷弼街以南;(2)龙头街(宁安路)以西----兴新街以南——武昌大道以东(以熊廷弼路与武昌大道交汇处为界,含武昌大道以西)。
3.四中(咨询电话87952004)
(1)文化路以西——熊廷弼街以北——武昌大道以东(以熊廷弼路与武昌大道交汇处为界,含武昌大道以西);(2)谭鑫培路以北----文化路以东。
4.五中(咨询电话81939598)
文化路(青龙路)以东----北华街以南。
5.一中初中部(咨询电话81829838)
(1)北华街以北—-文化路以东----谭鑫培路以南—江夏大道以西;(2)北华街以北---江夏大道以东—一中院墙以南(含一中)—-江花大道以西。
1、大桥中学(咨询电话:黄老师15827061106咨询时间:工作日8:30—12:00、14:30—17:30)招收大花岭小学毕业生。
2、一初军运村校区(咨询电话:陈老师13207173271咨询时间:工作日8:30—12:00、14:30—17:30)招收康宁路学校、实验小学军运村校区毕业生。
3、文化大道中学(咨询电话:卢老师18071524325咨询时间:工作日8:30—12:00、14:30—17:30)招收文化大道小学毕业生。
藏龙中学:藏龙小学、藏龙二小应届全体毕业生:按规定时间报名登记。藏龙小学毕业生6月22号上午7点40分开始登记。藏龙二小毕业生6月23号上午7点40分开始登记。登记地点:藏龙中学测温通道入口。
庙山长城中学:庙山小学、庙山二小应届全体毕业生。
咨询电话13098890229张老师
咨询时间周一至周五上午8:00---12:00下午2:30---6:00



数据来源于各区教育局官网,人工统计,如有错误欢迎指正!
相关文章
以平和看悲惨 如水六年级学员 党小天当我在生命长长的时间轴上回望,笔直的时间轴上,有快乐、有悲伤、有喜悦、有愤怒,我...
2026-03-27 7
在不断的经历和懂得中成长雪白的墙壁迎着阳光,反射出圣洁的白光。四面一块块白色巨砖如玉一般纯净。可它们组成的,却像是一座巨大的监狱。当我领口别上一朵白花...
2026-03-27 8
一说到小升初准备,很多家长的第一反应是:要不要提前学一点初中的内容?要不要多刷一些题?是不是别人都已经在“抢跑”了?这些担心,其实都很真实。但这几年,...
2026-03-27 8
很多家长都会有一个很自然的想法:初一嘛,先适应一下,慢慢就好了。但真实情况,往往不是这样。我们这些年接触过很多孩子,有一个很明显的共性:●有些孩子,初...
2026-03-27 9
很多家长会有一个很自然的判断:孩子小学一直还不错,到了初中,应该也能顺过去。但真实情况,往往不是这样。这几年,我们看过太多这样的孩子:小学阶段——成绩...
2026-03-27 13
很多时候,我们把学习看成一件很“用脑”的事情。成绩好,是因为聪明;学得慢,是因为能力不够。但如果你长期观察孩子,会慢慢发现一个更真实的规律:有的孩子很...
2026-03-22 32