据前期资讯,本学期六上期末元调考试安排在1月27日,元调成绩将一定程度上决定初中去向!今天给大家分享武汉各区公办初中2025年小升初优录时间轴,一起来...
2025-12-18 13

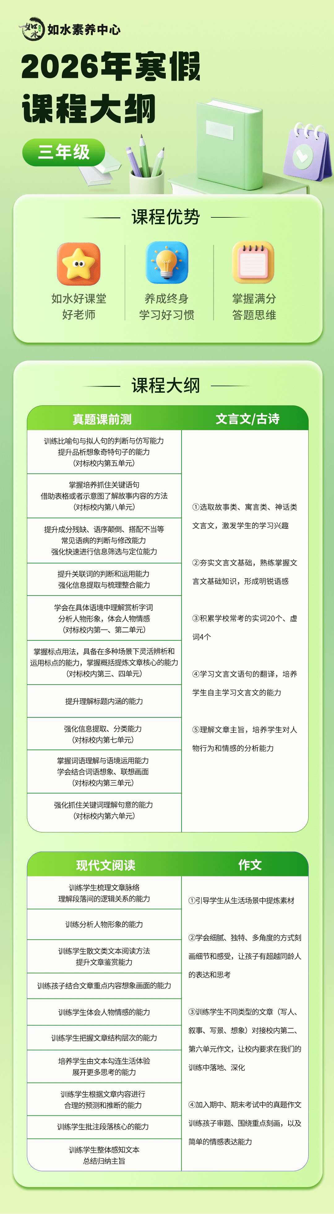
三年级分水岭,寒假合理利用尤为重要,相比一二年级,三年级语文不光是课文的生字词增多,课文内容变深变长,最大的变化还体现在阅读和作文上,寒假将对这些板块进行针对性的训练,这样可以很好地查漏补缺,让孩子弯道超车,更好地衔接三下的内容。如水语文寒假的9次课程不仅能提高孩子对文本的理解、感悟能力,更能让孩子连接到日常生活,提升孩子对生活的感知能力,让孩子成为会思考、有温度的人。
课前测:针对学生不理解题意,缺少答题角度,答题语言不够准确等问题,我们精选了武汉各区试卷中较有参考价值的课外阅读真题,紧跟学校考点,训练三年级常考题型。整个寒假课程帮孩子建立良好的答题习惯,对孩子的思维方式进行引导,在持续训练中帮助孩子掌握方法,形成满分答题思维。
古诗/文言文:精选《庄子·天运》《吕氏春秋·察今》《世说新语·排调》中的文言文和韩愈的诗,我们在讲解过程中会穿插诗人的小故事、写作背景、文言文蕴含的道理,让孩子通过文言文去了解古代历史文化,积累学校常考的实词20个、虚词4个,为高年级学习更高难度的古诗文打下坚实的基础。
阅读:我们会学习冯骥才、老舍、林海音、季羡林、贾平凹等名家的作品,一方面带领孩子去品味学习名家的遣词造句,更好地助力于孩子在校内对于文章的理解和作文语言的表达。另一方面我们还可以借此引导孩子观察生活、感知生活的美好,学会表达自己的感受与情感,让孩子成为一个情感丰富的人。
写作:针对三年级学生普遍存在的没思路、结构混乱、语言口语化、缺少立意等问题,我们将在寒假课堂上引导学生从生活场景中提炼素材,学会细腻、独特、多角度的方式刻画细节和感受,让孩子有超越同龄人的表达和思考。训练学生不同类型的文章(写人、叙事、写景、想象)对接校内单元作文,加入期中、期末中的真题作文,训练孩子审题,围绕重点刻画,以及简单的情感表单能力。
基础:针对孩子校内考试中丢分多的修改病句、修辞手法辨析和运用这一基础板块,我们将着重进行训练,帮助孩子牢固掌握基本概念,了解这类题型的解题方法,一方面让孩子可以在丢分多的板块拿满分,另一方面也可以让孩子在开学面对更复杂或综合性的测试时更有底气,心态更加稳定。
如水语文寒假的十次课程不仅能提高孩子对文本的理解、感悟能力,更能让孩子连接到日常生活,提升孩子对生活的感知能力,让孩子成为会思考、有温度的人。
相关文章
据前期资讯,本学期六上期末元调考试安排在1月27日,元调成绩将一定程度上决定初中去向!今天给大家分享武汉各区公办初中2025年小升初优录时间轴,一起来...
2025-12-18 13
获悉,今年六年级上学期的期末考试也就是小升初元调,安排在1月27日。元调在即,最近,很多民办学校已经开放了登记渠道,陆续出炉了游园活动通知的,小编都汇...
2025-12-14 35
近期,武汉多所学校将举办校园开放日或游园活动!今天给大家整理分享2026武汉小升初各校最新动态,一起来看看吧!华宜寄华宜寄邮箱hyzb@huayiji...
2025-12-14 24
主动创造乐趣如水八年级学员 李思睿枯燥的铃声又一次响起,白板刺眼的亮光再次映入眼帘,窗外枯黄的落叶在秋风下打着转儿,又落到地上,转眼一看,不知不觉中,...
2025-12-14 27