据前期资讯,本学期六上期末元调考试安排在1月27日,元调成绩将一定程度上决定初中去向!今天给大家分享武汉各区公办初中2025年小升初优录时间轴,一起来...
2025-12-18 6

学习是一个连续、动态的过程。在经历二年级上学期的学习之后,大部分孩子阅读上能读懂故事内容,作文上由写简单的句子过渡到自主写看图写话。二年级下学期,阅读上会加深孩子的理解能力,作文上从会读会写到巧用用好词好句,观察图中关键细节。如水寒假10次课程,在学校相同的教学资源下,先一步扩大积累量,提高理解能力,有良好习惯的孩子才能走在前面,而寒假正是实现赢在起点这一目标的关键时期。那什么样的知识体系才能让孩子们有效领先其他人呢?
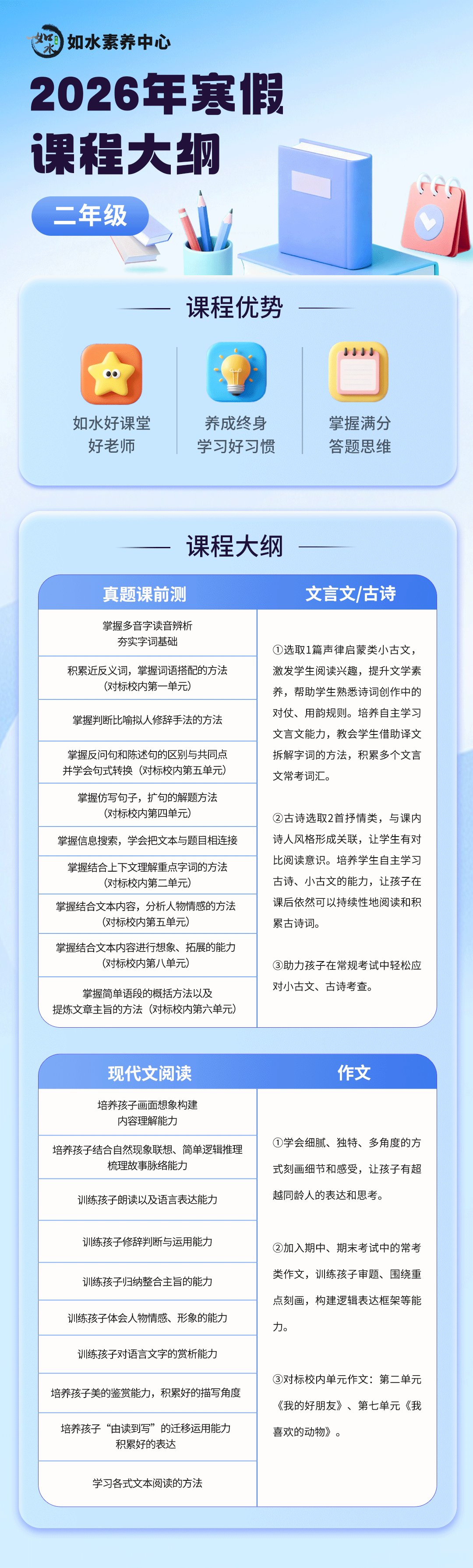
课前测试:针对孩子答题不完整,不会作答人物形象分析题以及结合主旨分析的开放性问答题,我们精选武昌区、江岸区、江汉区等教育强区名校考试原题给孩子训练。紧跟学校考点,让孩子养成良好的做题习惯的同时能够有一套正确且高效的解题思路和解题方法。
古诗/小古文:针对孩子们目前对古诗和小古文都比较陌生,小古文语感不强的情况,我们选取学校常考的诗人笔下的经典古诗词,通过穿插有趣的小故事、丰富的想象、仿写小活动等方式激发学生对诗歌的兴趣,扩充孩子文学常识的积累量,提升孩子的古诗/文言文语感。为二年级下册乃至今后的古诗和文言文的学习奠定基础。
阅读:针对孩子不爱读书,不爱想象和不敢表达等情况,我们会带领孩子学习金波、葛翠琳等名家名篇。这些文章文字优美并且内容有趣,能极大的激发孩子们的阅读兴趣,让孩子敢于展开丰富的想象,敢于表达自己的内心想法,内心更加积极向上,提升孩子口头表达能力、理解能力,拔高孩子的认知水平,为接下来孩子学习更长篇幅的文章做铺垫。
写作:针对孩子写作思路不清晰、表达不生动,内容短少没细节等情况,我们会训练几篇较难的校内单元主题作文和几个典型的看图写话。培养学生能独立完成主题单元作文的能力,让学生学会使用一些修辞手法刻画作文细节,让孩子的作文在描写上变得新颖、与众不同,更会表达自己的真情实感。
基础专训:针对孩子不会做句型转换、修辞手法辨析、句式仿写等基础新题型的情况,我们结合校内考试真题整理了相应板块的学习资料,带领孩子们熟悉并掌握答题思路和解题技巧,让孩子在春季开学时对这些新题型不再陌生和害怕,信心满满地去迎接新挑战。
寒假课程集中性强,把学生的时间和精力聚集在一起,各版块全面强化,经过这样一段时间,学生的成绩在这一阶段会有明显效果,和其他孩子的差距往往在这一阶段拉开。在寒假时二年级还会有更多有趣阅读,更多的学习形式,可以带给学生更多的体验,在学习的时候享受到乐趣,让学生可以利用寒假时间巩固基础,提高技能,从而度过一个充实的假日。
相关文章
据前期资讯,本学期六上期末元调考试安排在1月27日,元调成绩将一定程度上决定初中去向!今天给大家分享武汉各区公办初中2025年小升初优录时间轴,一起来...
2025-12-18 6
获悉,今年六年级上学期的期末考试也就是小升初元调,安排在1月27日。元调在即,最近,很多民办学校已经开放了登记渠道,陆续出炉了游园活动通知的,小编都汇...
2025-12-14 31
近期,武汉多所学校将举办校园开放日或游园活动!今天给大家整理分享2026武汉小升初各校最新动态,一起来看看吧!华宜寄华宜寄邮箱hyzb@huayiji...
2025-12-14 24
主动创造乐趣如水八年级学员 李思睿枯燥的铃声又一次响起,白板刺眼的亮光再次映入眼帘,窗外枯黄的落叶在秋风下打着转儿,又落到地上,转眼一看,不知不觉中,...
2025-12-14 26