据前期资讯,本学期六上期末元调考试安排在1月27日,元调成绩将一定程度上决定初中去向!今天给大家分享武汉各区公办初中2025年小升初优录时间轴,一起来...
2025-12-18 13

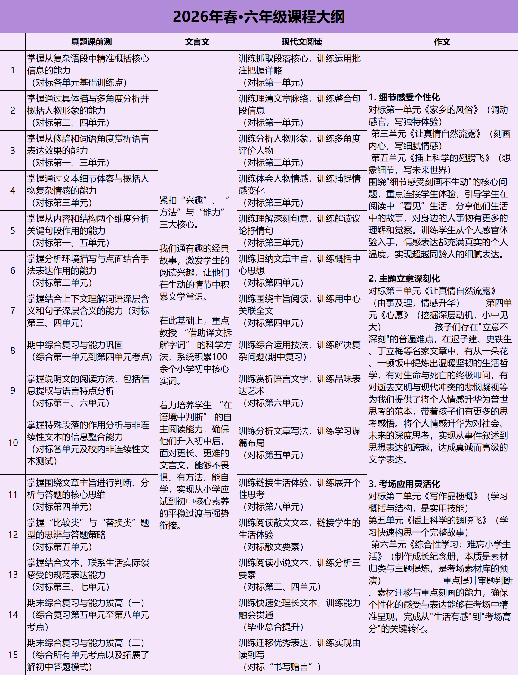
到了六年级下学期,小升初的脚步越来越近。这也是孩子要面临的人生重要转折点之一,如何让孩子在这个重要的关键节点上脱颖而出,在初中依然可以快速适应,是很多家长关心的问题。如水素养为了让孩子能精准地把握语文的学习,提升孩子的语文能力,将在本期课程中以培养孩子自主阅读为基本目标,不断训练孩子抓核心的能力,让孩子对文章的理解更加全面和完整。
课程内容包括:课前测、基础专训题、现代文阅读、作文、文言文、非连续性文本阅读、文学常识拓展。
选自各区考试中的真题。让孩子在做题中不断地建立题目核心词和文章内容之间的连接,攻克孩子答题不够完整全面的问题,在频繁的接触考场真题的过程中更加适应考试模式,养成阅读满分思维,让孩子阅读理解趋向满分,更好地迎战小升初。
基础是一个不断需要练习才能达到熟练、准确的板块。本学期会把基础题作为课后作业布置给孩子,在不断检查、落实的基础上,让孩子有一个持续性的练习,达到孰能生巧,提高做题效率和准确度。
文言文选自史书中的人物传记,在句式和字词上更具挑战,与初中接轨。教会孩子如何根据译文拆解字词的方法,学会自学,积累更多字词。训练孩子完整、通顺翻译句子的习惯和能力。
本学期阅读我们会选择诸如史铁生、张晓风、王小波、迟子建、李娟、刘亮程等名家的文章,这些文章题材广泛多样,带着丰富的情感和深刻的思考,在拓展孩子阅读面的同时,不断地连接孩子们的生活体验,给予孩子情感和精神上的滋养。同时本学期我们以“教会孩子阅读”为宗旨,老师更多的是引导,不是一味地讲解。给学生判断重点、主旨的方法,把课堂交还给学生,让学生在自己操练的过程中实现真正的自我阅读。
我们主要训练孩子们的各种阅读能力要求。确保大考中,课外阅读有能力冲满分。
(1)核心句段:学生能快速地从整篇文章中找到对理解文章内容与文章主旨相关的核心句与核心段,帮助学生提升对文章内容与文章主旨的整体把握与理解。
(2)关键词句:学生能够精准地找到段落中的核心词,通过理解核心词,准确理解文章段落内容与全篇内容所蕴含的意义,准确把握文章主旨,并能较好地体会作者在文章中的情感。
(3)归纳整合信息:学生能在理解文章的过程中,能快速而准确地把握段与段之间的关系,归纳、整理出关键词、关键句或关键段与文章内容、文章主旨之间的联系,学生能根据搜寻到的关键信息对文章中语言文字的含义,人物的情感进行准确理解与分析。
(4)答题的完整性与规范性:学生不仅能通过精准地抓核心词,在理解文章内容与文章主旨方面的能力得到提升,而且能由浅入深地进行词句分析,做到答题的完整性与规范性。这一能力会持续不断地在如水课堂的课前测中进行训练,提升学生在阅读理解题中的满分度。
(5)小学到中学阅读方式的过渡很重要。阅读会由一事一议的文章逐步过渡到较含蓄的叙事性的文章与简单的哲理性文章,由老师为主体地引导学生阅读过渡到学生为主体地自主性阅读。
作文注重以阅读中的独特角度去激发孩子的情感和思考,针对孩子们在作文中出现的重点不突出、细节和感受刻画不生动、立意不深刻等问题进行训练,让孩子的表达超越同龄人。同时写作也是一个情感的出口,让孩子表达自我、成就自我。
主要训练5种孩子们的作文难点——①立意②构思③语言表达④画面描写⑤议论抒情。结合如水教材的阅读篇目,挖掘积累记叙文常考的主题素材,着重解决学生在作文上存在的素材老套、细节和深度不够的问题。
(1)训练学生抓住独特细节的能力,让学生把自己平时喜欢运用的抽象词语、常见词语替换成那时那刻自己的所见所感所闻,让孩子的作文在描写上变得新颖、与众不同。
(2)训练学生抓住独特感受的能力,让学生在写作的过程中不断地激发自身在生活中的真实体验,写出自己内心的真实情感与触及自己内心的对生活的真实感受与思考。
(3)训练学生议论抒情的能力,让学生学会从生活的小事中去思考和挖掘出背后所蕴含的对于人生、对于世界的价值和意义,提升孩子的作文深度性。
我们如水要做的是让学生不仅有实现满分阅读和作文的操作步骤和方法,还要教学生自主地精读文章,不仅读文字本身,更是读文字背后具体的情感价值及深厚的文化,最终引导学生有积极向上充满热情的价值观,明确自己的使命和目标。
相关文章
据前期资讯,本学期六上期末元调考试安排在1月27日,元调成绩将一定程度上决定初中去向!今天给大家分享武汉各区公办初中2025年小升初优录时间轴,一起来...
2025-12-18 13
获悉,今年六年级上学期的期末考试也就是小升初元调,安排在1月27日。元调在即,最近,很多民办学校已经开放了登记渠道,陆续出炉了游园活动通知的,小编都汇...
2025-12-14 35
近期,武汉多所学校将举办校园开放日或游园活动!今天给大家整理分享2026武汉小升初各校最新动态,一起来看看吧!华宜寄华宜寄邮箱hyzb@huayiji...
2025-12-14 24
主动创造乐趣如水八年级学员 李思睿枯燥的铃声又一次响起,白板刺眼的亮光再次映入眼帘,窗外枯黄的落叶在秋风下打着转儿,又落到地上,转眼一看,不知不觉中,...
2025-12-14 27