据前期资讯,本学期六上期末元调考试安排在1月27日,元调成绩将一定程度上决定初中去向!今天给大家分享武汉各区公办初中2025年小升初优录时间轴,一起来...
2025-12-18 13

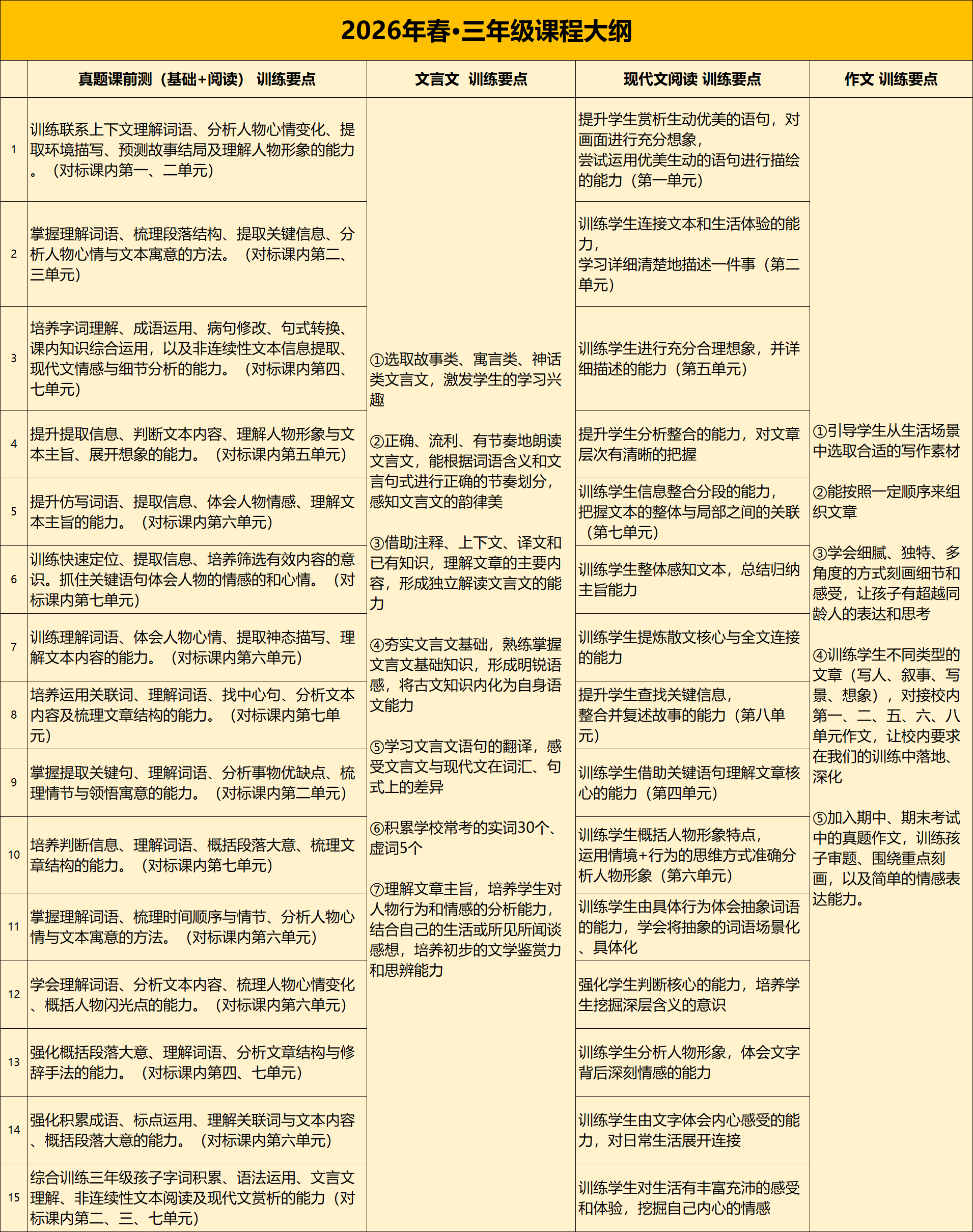
继寒假课程又迎来了同等重要的春季课程,如若说寒假课程是弯道超车,那么我们的春季课程更是稳扎稳打,巩固落实,学以致用。如水春季共15次课程,基于两点训练:其一、在寒假所学的原基础之上做一个反复实操训练。其二、春季课程结束之后,三年级的孩子们即将升入四年级的学习生涯,为此我们如水春季会在知识点(无论是基础还是阅读、作文)上日渐倾向于四年级,跟四年级慢慢接轨。
1.课程内容包括:课前测、现代文阅读、古诗词、作文、文言文、基础训练。
2.推荐书目:《夏洛的网》《绿野仙踪》《爱的教育》《草原上的小木屋》《窗边的小豆豆》等。
针对三年级学生阅读不理解题意,缺少答题角度,答题语言不够准确等问题,我们精选了武汉各区试卷中有参考价值的课外真题阅读作为课前测,紧跟学校考点,训练三年级常考题型,包括字词理解、概括、句子赏析、人物形象、主旨等题型,逐步击破他们的薄弱。让孩子在课堂上讲解自己的做题思路,互相启发,老师通过对孩子的思维方式进行引导,在持续练习中帮助孩子积累和完善答题方法,从而让学生的阅读能力得到提升。
针对孩子校内考试中丢分多的基础板块,我们将着重进行综合性训练,通过训练字音字形、句式转换、修辞手法、病句修改、仿写句子等题型,帮助孩子牢固掌握基本概念,了解基础题型的解题方法,一方面让孩子可以在丢分多的板块拿满分,另一方面也可以让孩子在考试时面对更复杂或综合性的测试时更有底气,心态更加稳定。
学习诗歌时,会引导孩子们去了解诗人的人生经历,他的为人处世,性格品行等。了解诗人的美好内在品质,让学生受到熏陶和感染。理解诗歌中关键字词含义,理解句子意思,根据句意想象诗人所描绘的画面以及体会诗人的真实情感。最重要的是感受诗句中的意境美,并且让学生和自身有情感连接,积累古诗中的文学小常识。
学习文言文能帮助了解历史、学习古代文化、欣赏古代文学。课上老师会重点讲解文言文字词的含义,让孩子大量积累字词含义并灵活运用。同时通过生动有趣的故事、谜语或者绘画等方式引入文言文,让孩子们通过文言文去了解古代历史文化。并有助于提高孩子们遣词造句、炼字的能力和阅读能力,提升文学修养。
我们会学习孙友田、林清玄、雪小禅、叶圣陶、陈静等名家的作品。在阅读的学习过程中,我们会教孩子们正确的读书方法,让孩子不断尝试自主阅读。也会带领孩子去品味学习名家的遣词造句,更好地助力于孩子在校内对于文章的理解和作文语言的表达。我们还可以借此引导孩子观察生活、感知生活的美好,学会表达自己的感受与情感,让孩子成为一个情感丰富的人。
①写人篇,感受身边人美好的精神品质,比如老师的善良、父母的有爱心、智慧和教导有方等,朋友的真诚、友好,甚至陌生人(名人)的美好品质…
②写事篇,第一次勇敢地尝试、感受人性的善良、真诚诚信,体会亲情的可贵美好。感受与同学、朋友间的真挚友谊与生活道理。
③写景篇,感受春、夏、秋、冬四季之美,不同的季节,去体会去感受大自然的灵秀之美!
④写物篇,体会物身上的美好精神品质。
针对三年级学生普遍存在的没思路、结构混乱、语言口语化、缺少立意等问题,我们将在春季课堂上训练学生创作写人、写景、叙事类文章,对接校内单元作文,让校内要求在我们的训练中落地、深化;以及加入期中,期末考试中的真题作文,训练孩子审题、围绕重点刻画,以及简单的情感表达能力。
重点训练四大角度:
课上,任课老师会对作业进行检查批改,对重难点进行解析;课下,助教老师也会联合家长,监督孩子完成作业。对课上所学的知识,授课老师与教学督导老师也会提醒孩子巩固复习,促进孩子们知识的吸收运用。
相关文章
据前期资讯,本学期六上期末元调考试安排在1月27日,元调成绩将一定程度上决定初中去向!今天给大家分享武汉各区公办初中2025年小升初优录时间轴,一起来...
2025-12-18 13
获悉,今年六年级上学期的期末考试也就是小升初元调,安排在1月27日。元调在即,最近,很多民办学校已经开放了登记渠道,陆续出炉了游园活动通知的,小编都汇...
2025-12-14 35
近期,武汉多所学校将举办校园开放日或游园活动!今天给大家整理分享2026武汉小升初各校最新动态,一起来看看吧!华宜寄华宜寄邮箱hyzb@huayiji...
2025-12-14 24
主动创造乐趣如水八年级学员 李思睿枯燥的铃声又一次响起,白板刺眼的亮光再次映入眼帘,窗外枯黄的落叶在秋风下打着转儿,又落到地上,转眼一看,不知不觉中,...
2025-12-14 27